教学科研
【南林新闻中心讯】近日,我校生命科学学院张太奎教授作为第一作者,在国际权威学术期刊《Nature Communications》上发表了题为“Phylogenomic profile of exon–intron organization across angiosperms, their relationships with protein domains, and functional implications”的研究论文(论文链接:https://doi.org/10.1038/s41467-025-66816-3)。我校为论文第一完成单位,美国宾夕法尼亚州立大学马红教授与复旦大学王君青年研究员为共同通讯作者,西南大学张琳青年教师参与研究工作。

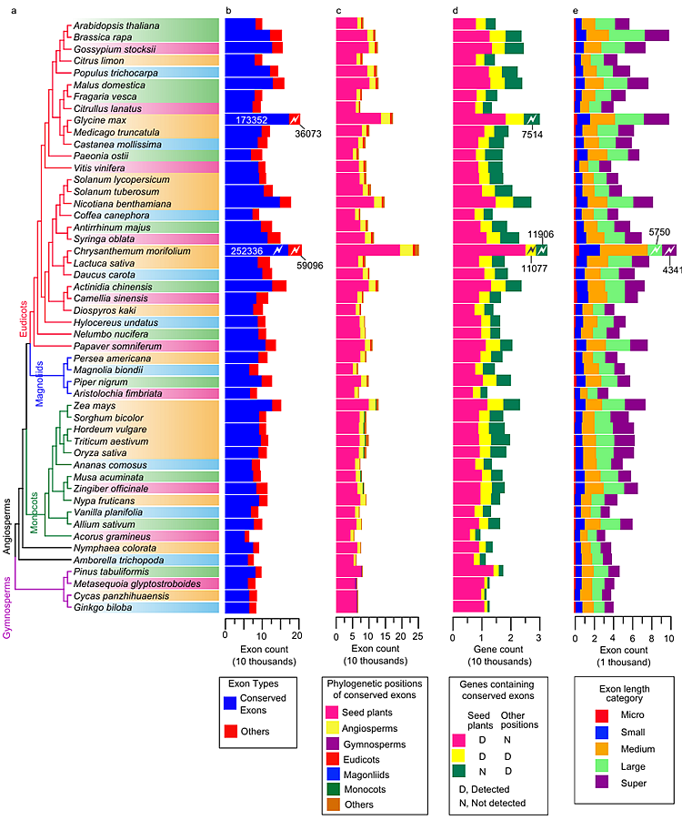
基因外显子-内含子结构是真核生物基因表达调控与蛋白质功能形成的关键基础。被子植物作为陆生植物中种类最丰富、进化最成功的类群,其外显子长度特征及跨物种保守性尚未系统揭示,制约了对基因结构与功能进化机制的理解。针对这一科学问题,研究团队选取涵盖被子植物29个重要目、46个高质量基因组及178份转录组数据,结合4种裸子植物基因组,开发了生物信息学新工具ExonEvo,首次在全基因组尺度系统解析了被子植物外显子长度分类与保守性规律。研究提出将外显子划分为微外显子、小外显子、中外显子、长外显子和超长外显子五类,其中中外显子为各物种中数量最多的类型。进一步分析发现,约35%的外显子属于微外显子与小外显子,它们广泛参与基因调控;多数外显子被被子植物主要类群间同源基因所共享,约47%的外显子在被子植物与裸子植物间高度保守,且多数花器官高表达基因含有这类保守外显子。
研究还揭示了外显子与蛋白功能域之间的对应关系,发现同一功能域可由多个保守外显子家族编码,且外显子可变剪接是调控蛋白质结构保守的重要机制。该成果首次构建了被子植物外显子结构演化的系统发育图谱,为理解基因转录后调控及植物进化适应性提供了新视角。
